公司注册资本到底填多少最好?越大越好么?快跟世预赛直播在线观看小编一起来看下!

01、注册资本相关规定
自从2014年新公司法改革后,我国从“实缴出资”时代正式迈入“认缴出资”时代。

按照修订的《公司法》及相关条例,注册资本的实缴已经没有期限承诺限制,也没有认缴最低限额,也不再需要《验资报告》。简单来说,就是在注册公司时不需要当时缴纳(实缴),而是延后几年甚至十几年后再进行缴纳(认缴)。于是出现了大量注册资本巨大、但实缴能力不足的公司,虽然看起来似乎很有面子,殊不知认缴制下公司股东的出资义务只是暂缓缴纳,而不是永久免除!在公司经营发生了重大变化时,公司包括债权人完全可以要求公司股东缴纳出资,以用于清偿公司债务。
02、注册资本越大越好?
对于老板来说,注册资本大会显得很有“面子”,但对于公司来说可就不一定了:
一、注册资本越大越好?
错!
事实上,股东是以注册资本为限承担有限责任的,在股东没有缴纳注册资本前,注册资本就是股东对公司欠的债务。
如果公司有外债,股东依然需要在注册资本的范围内承担这些债务。也就是说,注册资本越大,投资人的风险就越高!
举一个例子:假设A老板的有限责任公司原先注册资本是100万元,根据新公司法规定,公司注册资本变更成3000万,也就是说净增2900万。
后期由于公司经营不善,导致企业破产,对外欠债为1500万,根据新公司法的规定,有限责任公司的股东是以认缴出资额为限承担公司责任的。
如果按照之前注册资本100万,公司只需要承担100万的责任;但当公司注册资本变更为3000万后,公司则需要承担1500万的责任。
二、注册资本越小越好?
既然注册资本过大不好,那小点呢?
不全对!
虽然注册资本越少,股东承担的风险越小,但是别忘了,很多的行业确实会有注册资本准入门槛。
如果公司资金实力雄厚,有远大的发展前景,想要承接更大的项目,就需要及时去匹配与自身需求的注册资本。毕竟在大多数人的思维里,跟大公司合作总归比跟小公司合作靠谱。
三、如何选择合适的注册资本?
在选择注册资本时,可以考虑以下几点因素:
1、公司注册资本写多少,可以参考所在行业资质要求。
比如,天猫、京东也对入驻平台的商家提出了标准:注册资本为200万以上。其他需要资质/资格的,如招投标等,参照行业通行做法就可以了。
2、注册资本越大,承担的风险/责任就越大。
比如,一家注册资本为100万的公司,A占70%股权,所以需要出资70万。后来公司经营不善,欠了1000万的外债。那么A最多只需用他70万的出资额来承担责任,超出的部分就和他没关系了。
但如果这家公司的注册资本是1000万,A依旧占70%的股权,那么A就要承担700万的责任!
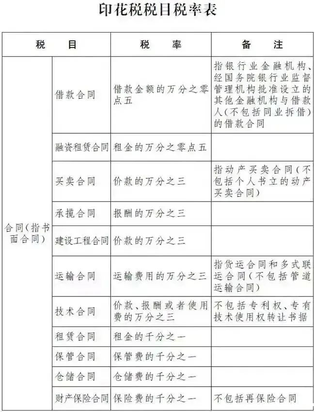
3、印花税。
每年年底,企业要缴纳印花税,计税依据:

03、注册资本常见问题
1、我注册了一家100万注册资本的公司,后来不想经营了,需要补全这100万吗?
答:应分两种情况讨论:
1)公司没有外债,不想经营,想注销了。
不需要,公司没有外债时,不涉及补偿别人的损失。直接走正常的注销流程即可,不需要把钱补全后再注销。
2)公司有外债,不想经营了。
需要,需要把欠别人的钱还上。“认缴制“只是不用现在一次性把钱掏出来,但是承担的法律责任是在的。你需要按照你所占的股权比例,承担对应的债务责任。
2、注册资本可以使用吗?
答:可以使用。注册资本就是公司的钱,就是公司用来花的。
一般应用在以下几个方面:日常经营运作、发放员工工资、进货、购买办公用品等。注意,一定要开具相关发票。
但是,注册资本不可以随意支给个人使用,如果需要给个人打钱,必须要有相应的发票报销,或者走工资、劳务费用、奖金等形式。
3、注册资本怎么确认已缴纳?
公司成立后,需要在银行开设一个企业银行账户。股东个人(或单位)从自己账户向公司账户转入应出的资金即可,转账资金用途里要写上“投资款”即可。
以前实行实缴制的时候,注册资本是需要验资报告的。现在多数情况下已经不需要了,只有一些招投标项目或者比较大型的合作伙伴,为了确认合作公司的注册资本已经实缴,需要合作公司出具验资报告。验资报告可以在实缴完成后,找会计师事务所来出具即可。
4、印花税的税率是多少?
根据《中华人民共和国印花税法 》(中华人民共和国主席令第八十九号)第三条规定,印花税的税目、税率,依照本法所附《印花税税目税率表》执行。


为创业者提供星级服务
0元注册,1天出执照,7天办结
服务终身不变,热情不减
10年工商经验,值得信赖
世预赛直播在线观看深圳公司注册十年代理机构,在公司注册、代理记账、注销变更、许可证办理等有着良好的口碑,本公司承诺合作所有项目不成功全额退款,不会收取任何的隐形费用。
郑重申明:未经授权禁止转载、摘编、复制或建立镜像,如有违反,必将追究法律责任